| Components Location |

| Description |
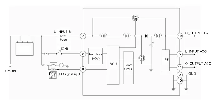
Due to the considerably more frequent occurrence of starting operations, the electrical load that occurs often leads to voltage dips in the vehicle network.In order to stabilize the power supply for certain voltage-sensitive electrical components, a DC/DC converter is used in conjunction with the ISG function.The DC DC converter supplies the relay with a voltage that also remains constant during the starting operation.
The DC/DC converter is fitted at the behind of the glove box.Via the test leads for input voltage and the start relay , the electronics decide whether the power is supplied to the output via the bypass or the DC/DC converter.In the bypass mode, the on-board supply voltage is not fed across the DC/DC converter, rather is transferred directly to the outputs. In the booster phase, the vehicle voltage is adapted.

| Circuit Diagram |
| [200W] |

| [400W] |

| Terminal Function |
| [200W] |

|
PIn. |
Description |
PIn. |
Description |
|
1 |
Battery power (B+) input |
7 |
ISG signal input |
|
2 |
- |
8 |
ACC input |
|
3 |
- |
9 |
ACC output |
|
4 |
Battery power (B+) output |
10 |
Ground |
|
5 |
- |
11 |
- |
|
6 |
IGN1 input |
|
|
| [400W] |

|
PIn. |
Description |
PIn. |
Description |
|
1 |
- |
7 |
Battery power (B+) input |
|
2 |
IGN1 input |
8 |
ISG signal input |
|
3 |
- |
9 |
Ground |
|
4 |
- |
10 |
Ground |
|
5 |
ACC input |
11 |
ACC output |
|
6 |
- |
12 |
Battery power (B+) output |
| Removal |
| [200W] |
| 1. |
Switch "OFF" the ignition and disconnect the negative (-) battery terminal. |
| 2. |
Remove the glove box housing. (Refer to Body (Interior and Exterior) - "Glove Box Housing") |
| 3. |
Remove the [RH] side air bant duct (A) after loosening the mounting screw.
|
| 4. |
Remove the DC/DC converter after loosening the mounting bolt (A) and nut(B).
|
| [400W] |
| 1. |
Switch "OFF" the ignition and disconnect the negative (-) battery terminal. |
| 2. |
Disconnect the DC/DC converter connector (A).
|
| 3. |
Remove the DC/DC converter (A) after loosening the mounting nuts.
|
| Installation |
After reconnecting the battery negative cable, ISG function does not operates until the system is stabilized, about 4 hours. If disconnecting the negative (-) battery cable from the battery during repair work for the vehicle equipped with AMS function, Battery sensor recalibration procedure should be performed after finishing the repair work. |
| 1. |
Install in the reverse order of removal. |
Kia Stinger (CK) 2018-2023 Service Manual: Integrated HomeLink® Wireless Control System
The HomeLink® Wireless Control System provides a convenient way to replace up to three hand-held radiofrequency (RF) transmitters with a single built-in device. This innovative feature will learn the radio frequency codes of most current transmitters to operate devices such as gate operators, garage door openers, entry door locks, security systems, even home lighting.(1) SPORT mode (if equipped) This mode displays Gauge, Lap Timer, G-Force. (2) Trip Computer mode This mode displays driving information such as the tripmeter, fuel economy, and so on. ❈ For more details, refer to “Trip Computer” in this chapter. (3) Turn by Turn mode (if equipped) This mode displays the state of the navigation. (4) LKA/SCC mode (if equipped) This mode displays the state of the Smart Cruise Control (SCC) and Lane keeping Assist (LKA).