| Components |
Driver Power Window Switch

Assist Power Window Switch

Rear Power Window Switch

| Circuit Diagram |
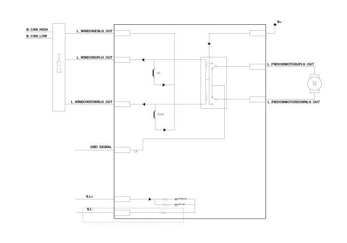
Driver Power Window Switch
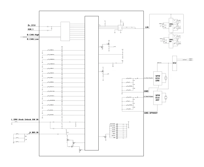
| [Front Safety + IMS Type] |

| [Front Safety + Non-IMS Type] |

Assist Power Window Switch
| [Door Lock Type] |

| [Non-Door Lock Type] |

Rear Power Window Switch
| [Seat Warmer Type] |

| [Non-Seat Warmer Type] |

| Inspection |
Diagnosis With KDS
| 1. |
The body electrical system can be quickly diagnosed for failed parts by using vehicle diagnostic system (KDS). The diagnostic system (KDS) provides the following information.
|
| 2. |
Select the 'Car model' and the system to be checked in order to check the vehicle with the tester. |
| 3. |
Select the 'Driver seat or Assistant seat door module (DDM/ADM)' to check the driver seat or assistant door module (DDM/ADM). |
| 4. |
Select the "Current Data" menu to search the current state of the input/output data. The input/output data for the sensors corresponding to the driver seat or assistant door module(DDM/ADM) can be checked. |
| 5. |
If you will check the power door lock operation forcefully, select "Actuation test". |
| Removal |
Driver Power Window Switch
|
| 1. |
Disconnect the negative (-) battery terminal. |
| 2. |
Remove the driver front door trim. (Refer to Body - "Front Door Trim") |
| 3. |
Disconnect the power window switch connector (A).
|
| 4. |
Remove the power window switch (A) after loosening the mounting screws.
|
Assist Power Window Switch
|
| 1. |
Disconnect the negative (-) battery terminal. |
| 2. |
Remove the assist front door trim. (Refer to Body - "Front Door Trim") |
| 3. |
Disconnect the power window switch connector (A).
|
| 4. |
Remove the power window switch (A) after loosening the mounting screws.
|
Rear Power Window Switch
|
| 1. |
Disconnect the negative (-) battery terminal. |
| 2. |
Remove the rear door trim. (Refer to Body - "Rear Door Trim") |
| 3. |
Disconnect the power window switch connector (A).
|
| 4. |
Remove the power window switch (A) after loosening the mounting screws.
|
| Installation |
Driver Power Window Switch
| 1. |
Install the power window switch. |
| 2. |
Connect the power window switch connector. |
| 3. |
Install the driver front door trim after connecting the connector. |
| 4. |
Connect the negative (-) battery terminal. |
Assist Power Window Switch
| 1. |
Install the power window switch. |
| 2. |
Connect the power window switch connector. |
| 3. |
Install the assist front door trim after connecting the connector. |
| 4. |
Connect the negative (-) battery terminal. |
Rear Power Window Switch
| 1. |
Install the power window switch. |
| 2. |
Connect the power window switch connector. |
| 3. |
Install the rear door trim after connecting the connector. |
| 4. |
Connect the negative (-) battery terminal. |
Kia Stinger (CK) 2018-2023 Service Manual: Electric Waste Gate Actuator (EWGA)
Description and operation Desrcription Installed on the turbocharger, the Electric Waste Gate Actuator (EWGA) operates the vane in the Waste Gate Turbocharger (WGT) and regulates the compressed air amount based on the PWM signal from the ECM. This actuator consists of a DC motor which actuates the vane, a 2-step gear which increases torque of the DC motor, a position sensor which detects status of the vane, and an electric control unit which drives the DC motor.Kia Stinger (CK) 2018-2023 Service Manual: Low tire pressure telltale
When the tire pressure monitoring system warning indicators are illuminated, one or more of your tires is significantly under-inflated. If the telltale illuminates, immediately reduce your speed, avoid hard cornering and anticipate increased stopping distances. You should stop and check your tires as soon as possible. Inflate the tires to the proper pressure as indicated on the vehicle’s placard or tire inflation pressure label located on the driver’s side center pillar outer panel.